WARNING:
JavaScript is turned OFF. None of the links on this concept map will
work until it is reactivated.
If you need help turning JavaScript On, click here.
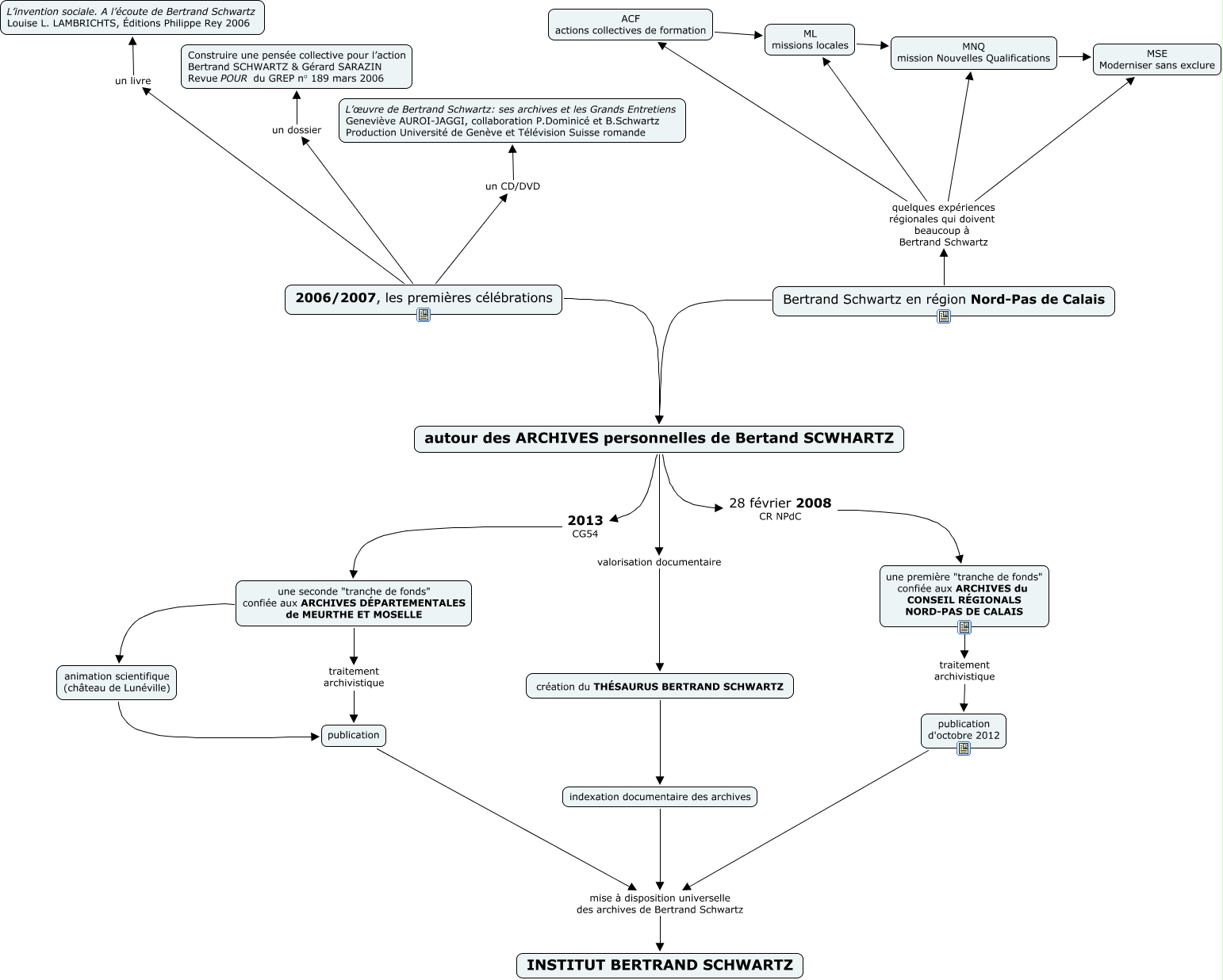
Cette carte de concepts créée avec IHMC CmapTools traite de: ARCHIVES_SCHWARTZ, 2006/2007, les premières célébrations un dossier Construire une pensée collective pour l’action Bertrand SCHWARTZ & Gérard SARAZIN Revue POUR du GREP n° 189 mars 2006, indexation documentaire des archives mise à disposition universelle des archives de Bertrand Schwartz INSTITUT BERTRAND SCHWARTZ, autour des ARCHIVES personnelles de Bertand SCWHARTZ valorisation documentaire création du THÉSAURUS BERTRAND SCHWARTZ, publication d'octobre 2012 mise à disposition universelle des archives de Bertrand Schwartz INSTITUT BERTRAND SCHWARTZ, ML missions locales MNQ mission Nouvelles Qualifications, ACF actions collectives de formation ML missions locales, Bertrand Schwartz en région Nord-Pas de Calais autour des ARCHIVES personnelles de Bertand SCWHARTZ, une seconde "tranche de fonds" confiée aux ARCHIVES DÉPARTEMENTALES de MEURTHE ET MOSELLE animation scientifique (château de Lunéville), 2006/2007, les premières célébrations autour des ARCHIVES personnelles de Bertand SCWHARTZ, animation scientifique (château de Lunéville) publication, 2006/2007, les premières célébrations un CD/DVD L’œuvre de Bertrand Schwartz: ses archives et les Grands Entretiens Geneviève AUROI-JAGGI, collaboration P.Dominicé et B.Schwartz Production Université de Genève et Télévision Suisse romande, une première "tranche de fonds" confiée aux ARCHIVES du CONSEIL RÉGIONALS NORD-PAS DE CALAIS traitement archivistique publication d'octobre 2012, création du THÉSAURUS BERTRAND SCHWARTZ indexation documentaire des archives, publication mise à disposition universelle des archives de Bertrand Schwartz INSTITUT BERTRAND SCHWARTZ, une seconde "tranche de fonds" confiée aux ARCHIVES DÉPARTEMENTALES de MEURTHE ET MOSELLE traitement archivistique publication, 2006/2007, les premières célébrations un livre L’invention sociale. A l’écoute de Bertrand Schwartz Louise L. LAMBRICHTS, Éditions Philippe Rey 2006, autour des ARCHIVES personnelles de Bertand SCWHARTZ 28 février 2008 CR NPdC une première "tranche de fonds" confiée aux ARCHIVES du CONSEIL RÉGIONALS NORD-PAS DE CALAIS, Bertrand Schwartz en région Nord-Pas de Calais quelques expériences régionales qui doivent beaucoup à Bertrand Schwartz ML missions locales, Bertrand Schwartz en région Nord-Pas de Calais quelques expériences régionales qui doivent beaucoup à Bertrand Schwartz MNQ mission Nouvelles Qualifications, autour des ARCHIVES personnelles de Bertand SCWHARTZ 2013 CG54 une seconde "tranche de fonds" confiée aux ARCHIVES DÉPARTEMENTALES de MEURTHE ET MOSELLE